Часть Анивы перекроют для движения в День Победы
В связи с празднованием 81-й годовщины Великой Победы 9 мая в Аниве будут частично перекрыты дороги. Так, с 8:30 до 15:00 будет закрыт проезд по улице Калинина от Дъяконова до Первомайской.
Также, как уточняют в районной мэрии, движение запретят по следующим перекрёсткам (верхняя схема):
ул. Октябрьская – ул. Победы
ул. Комсомольская – ул. Ленина
ул. Комсомольская – ул. Калинина
ул. Комсомольская - ул. Победы
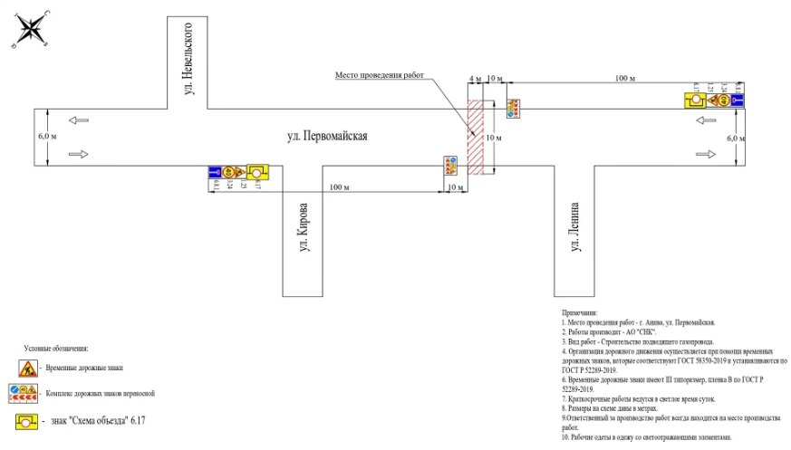
Кроме того, 30 апреля с 9:00 до 18:00 будет перекрыт участок улицы Первомайской. Ограничения связаны с работами по строительству подводящего газопровода (нижняя схема).
Автомобилистов просят заранее планировать маршруты передвижения и учитывать данную информацию при поездках.
Подписывайся на нас:










































